Probability Distribution Function and Shape

> restart;

> with(plots):

The Standard Normal or N(0, 1) Distribution

The standard normal distribution is a single-peaked, bell-shaped distribution that is centered at zero. Many textbooks denote this distribution with N(0, 1) notation. The zero indicates the center of the distribution and the one indicates the standard deviation. The Maple code for sketching the standard normal curve is shown below.

> f1:=NormalPDF(0,1,z);

[Maple Math]

> plot(f1, z=-3.5..3.5, color=black, axes=FRAMED);

[Maple Plot]

General Normal Distributions

There are many different distributions with the same overall shape as the N(0, 1) distribution. These distributions may be centered at different locations or have a measure of spread different from one, but they exhibit the bell-shaped pattern shown above. Two parameters, one to identify the mean (mu) and another to identify the variance (sigma^2), are needed to specify the probability distribution function for a general normal distribution. More specifically,

f(x) = [Maple Math] .

A notation used to identify an arbitrary normal distribution is N(mean, variance). Some examples are provided below.

> f2:=NormalPDF(-10, 100, x);

[Maple Math]

> plot(f2, x=-40..20, color=black);

A normal distribution centered at -10 with variance 100, N(-10, 100).

[Maple Plot]

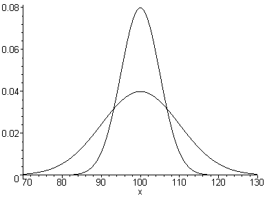
> f3:=NormalPDF(100, 100, x);

[Maple Math]

> f4:=NormalPDF(100, 25, x);

[Maple Math]

> plot({f3, f4}, x=70..130, color=black);

Comparing two normal density curves centered at 100, one with variance 100 and the other with variance 25.

[Maple Plot]

The following animation will draw a sequence of normal PDFs as [Maple Math] increases from 0 to 20 in increments of 1 while holding [Maple Math] constant at 1. Do you see why [Maple Math] is called the location parameter?

> mu[0]:=0; mu_step:=1; sigma2:=1;

[Maple Math]

[Maple Math]

[Maple Math]

> for n from 0 to 20 do

> density[n]:=plot(NormalPDF(mu[0]+n*mu_step,sigma2,x),x=-3..30):

> num:=convert(evalf(mu[0]+n*mu_step,3),string):

> tracker[n]:=textplot([24,0.3,`mu is `.num],color=blue):

> P[n]:=display({density[n],tracker[n]}):

> od:

> display([seq(P[n], n=0..20)], insequence=true, title="Increasing mu");

>

[Maple Plot]

The following animation will draw a sequence of normal PDFs as [Maple Math] increases from 1 to 31 in increments of 1 while holding [Maple Math] constant at 0. Do you see why statisticians use [Maple Math] to measure variability about the mean?

> mu:=0; sigma2[0]:=1; sigma2_step:=1;

[Maple Math]

[Maple Math]

[Maple Math]

> for n from 0 to 30 do

> density[n]:=plot(NormalPDF(mu,sigma2[0]+sigma2_step*n,x),x=-16..16):

> num:=convert(evalf(sigma2[0]+sigma2_step*n,3),string):

> tracker[n]:=textplot([8,0.3,`sigma2 is `.num],color=blue):

> P[n]:=display({density[n],tracker[n]}):

> od:

> display([seq(P[n], n=0..30)], insequence=true,title="Increasing Variability");

>

[Maple Plot]